こんにちは。Neco チームの杉浦、寺嶋、阪上です。
今年も Neco チームでサマーインターンシップ(Kubernetes 基盤開発コース)を開催しました。 インターンには3名の方に参加してもらい、2チームに分かれて開発を行いました。 この記事では、インターンの様子と、各チームで取り組んだタスクについて紹介します。
日程
インターンは 8/19(月)から 8/30(金)までの2週間、フルリモートで開催しました。
初日から2日目の午前まででオリエンテーションや CNI(Container Network Internface)の勉強会などを開催しました。
2日目の午後からはそれぞれのチームでタスクに取り組み、最終日には発表スライドを作って成果発表会を開きました。
また、インターン期間中、コースを受け持つメンター以外の様々な社員と交流できる機会を作りました。
- Neco インフラ班(Kubernetes の中心的なコンポーネントやサーバーの管理を担当)
- Cloud Platform チーム(サイボウズ製品の運用や、旧システムから Kubernetes 基盤(Neco)への移行支援を担当)
- Data Analytics Platform チーム(ログ基盤や Observability を担当)
その他、弊社社長に質問ができる会や、社内勉強会である Neco Weekly に参加してもらいました。
https://zenn.dev/topics/necoweekly
講義
Neco チームでは、インターンの最初に必要な技術トピックに関する講義を行なっています。 今年は以下のような講義を開催しました。
- つくって学ぶ Kubebuilder
- Kubebuilder や controller-runtime を利用した Kubernetes コントローラの開発方法を学ぶチュートリアル
- Neco と Neco のネットワークについて
- Neco で使われているソフトウェアや、Neco のネットワークアーキテクチャについて紹介
- CNI 入門
- CNI についての解説と、簡単な CNI プラグインの作成
Pona チーム
背景
Pona チームでは Pod ベースの NAT ソフトウェアである自社 OSS の Pona を開発しました。
元々 Neco では自社開発の CNI プラグインである Coil の Egress NAT 機能を利用していました。 Coil の Egress NAT は Pod を使った L4 NAT を実現する機能です(参考:Kubernetes 用 CNI プラグイン Coil v2 の紹介 - Cybozu Inside Out)。
ユーザが Egress NAT の設定情報を記述した Egress カスタムリソースを Kubernetes に適用すると NAT 用の Pod が作成されます。そして、NAT を利用したい Pod に専用のアノテーションを入力すると、その Pod からの通信が NAT 用の Pod を経由するようになります。 Neco ではこの Egress NAT 機能を使って異なる DC 間との通信や、インターネットとの通信を実現しています。
しかし、この Egress NAT 機能は設計上 Coil の IP アドレス管理機能と密に結合しており、それぞれの機能を独立して使用できません。 そのため、Egress NAT 機能を利用する際は他 CNI プラグインの IP アドレス管理機能が使えない状況でした。 例えば、Neco では Cilium を利用していますが、この制限のために Cilium の一部の機能を使用できない状況でした。 このタスクでは、Coil に依存せずに Egress NAT 機能を実現する Pona の実装に取り組んでいただきました。
実装
始めにメンター社員が事前に用意したデザインドキュメントを全員でレビューし、その後モブプログラミング形式でインターン参加者の方々が交代でドライバーをする形で作業を進めていきました。
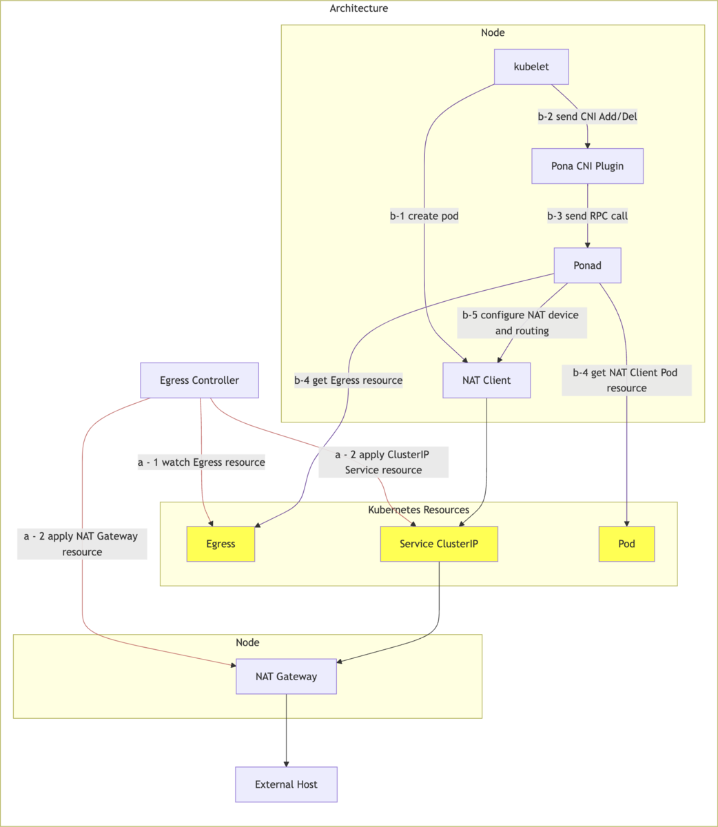
Pona について簡単に解説します。

Pona は Egress Controller・NAT Gateway・Pona CNI Plugin・Ponad の 4 つのコンポーネントで構成しています。
各コンポーネントの役割は次の通りです。
- Egress Controller
- Egress カスタムリソースを処理する Kubernetes カスタムコントローラ
- Egress リソースの内容に応じて、NAT Gateway と呼ばれる Pod を生成するための Deployment リソースとその Deployment リソースを宛先とする ClusterIP タイプの Service リソースを作成する。
- NAT Gateway
- NAT 処理を実行する Pod
- Egress NAT を使用するアプリケーションの通信は NAT Gateway を経由して送受信する。
- Pona CNI Plugin
- CNI プラグインとして実装され、Pod 作成時に後述する Ponad にリクエストを送信する。
- NAT クライアントの Pod が最初の通信から NAT Gateway を経由するようにするため、リコンサイルではなく Pod 作成時に処理される CNI プラグインの仕組みを利用する。
- なお、Pona CNI Plugin 自体は IP アドレスの管理機能を持たないため、Pod に対して IP アドレスの割り当てやルーティングの設定処理はできない。
- CNI プラグインとして実装され、Pod 作成時に後述する Ponad にリクエストを送信する。
- Ponad
- 各ノードに Daemonset としてデプロイされ、NAT クライアントの設定をする。
- 任意の宛先アドレスの通信を NAT Gateway を経由するように、設定値に基づいて NAT クライアントのルーティングテーブルに追記する。
- Pod リソース・Egress リソースを監視しており、各リソースに変更があれば変更内容に基づいて NAT クライアントの設定を変更する。
- 各ノードに Daemonset としてデプロイされ、NAT クライアントの設定をする。
Pona チームではこれら 4 つのコンポーネントの実装をしました。
実装作業では、Coil Egress のコードをベースにしましたが、ただコードを写すのではなく改善すべき点などをインターン生とメンター社員との間で積極的に議論しました。
一例として、ルーティングポリシーの最適化をインターン生の方のアイデアで実施しました。
NAT クライアントには、クラスタ内ネットワーク宛の通信のための経路情報と、クラスタ外のネットワーク宛の通信を NAT Gateway Pod に対応する ClusterIP に向けて送信するための経路情報が必要です。
Coil では NAT クライアントのルーティングポリシーを以下のようにプライベート IP とグローバル IP で別々に設定していました。
ルーティングポリシー(変更前)
0: from all lookup local 1800: from all to 169.254.0.0/16 lookup main 1900: from all lookup 117 2000: from all to 10.0.0.0/8 lookup main 2001: from all to 172.16.0.0/12 lookup main 2002: from all to 192.168.0.0/16 lookup main 2100: from all lookup 118 32766: from all lookup main 32767: from all lookup default
これを、throw タイプを使って、同一テーブル内で別テーブルへの参照を設定し、Pona が管理するルーティングポリシーを1つで済むようにしました。
最適化した後のルーティングポリシーとルーティングテーブルの内容がこちらです。
ルーティングポリシー(変更後)
0: from all lookup local 1900: from all lookup 117 32766: from all lookup main 32767: from all lookup default
ルーティングテーブル(172.16.0.0/12は NAT する通信対象の宛先アドレス)
throw 10.0.0.0/8 proto 30 metric 500 throw 169.254.0.0/16 proto 30 metric 500 172.16.0.0/12 dev fou4_0a6005b1 proto 30 metric 100 throw 172.16.0.0/12 proto 30 metric 500 throw 192.168.0.0/16 proto 30 metric 500
インターン期間は講義や成果発表などもあり、実作業時間は1週間程度と作業量に対して短かったですが、全てのコンポーネントをきちんと要件を満たして動作するところまで完成できました。
Validating Admission Policy(VAP)チーム
背景
VAP チームでは、Kubernetes 1.30 で GA(General Availability; 安定版)になった Validating Admission Policy を評価しました。
Kubernetes クラスタを運用する際、クラスタに適用するリソースを事前に検証しないといけないケースがあります。
検証が必要な理由は様々ですが、主に以下のような目的で実施されます。
- マニフェストの内容がソフトウェアの仕様上不正な値になっていないか
- Deployment のレプリカ数が負の値になっていないか等
- マニフェストの内容がクラスタ固有のルールを反映しているか
- 特定のチームが適用するリソースにチーム名のラベルがちゃんと設定されているか等
このうち、ソフトウェアの仕様については Kubernetes のリソースのマニフェストを管理する API Server や、カスタムリソース定義(Custom Resource Definition; CRD)に書かれた CEL(Common Expression Language)式で検証できます。
クラスタ固有のルールについては、従来 ValidatingWebhookConfiguration というリソースを定義し、API Server から検証用の Pod に webhook で問い合わせてもらう形が一般的でした。 しかし、validating webhook を使った検証には以下のような問題があります。
- webhook を通して検証を実施するため通信のオーバーヘッドが生じ時間がかかる。
- webhook が何らかの原因で起動しなくなると、検証の対象になっている全てのリソースが適用出来なくなる。
- これは設定によって検証処理を回避できるが、その場合は webhook による検証がされずにリソースが適用される。
- webhook 用の Pod 自身のマニフェストを検証できない。
- webhook 用のコンテナイメージを定期的にメンテナンスする必要がある。
Neco チームではこれまで neco-admission という validating webhook を運用してきましたが、上記のようなデメリットがあるため ValidatingAdmissionPolicy (VAP) へ乗り換えられるか検証しました。
両者の大きな違いとして、validating webhook は任意のプログラミング言語で記述できますが、VAP は CEL 式に限定されています。 本タスクでは、インターン生の方に neco-admission にある検証が CEL で記述できるかを確かめてもらいました。
実装
インターンの期間中にいくつかの VAP を書いてもらいました。ここでは具体例を2つ紹介します。
DeleteValidator
Neco のクラスタでは、事故防止のため DeleteValidator という検証処理によって Namespace や CRD などの重要なリソースを簡単に削除出来ないようにしています。
これらのリソースは、admission.cybozu.com/i-am-sure-to-delete: <リソース名> という annotation があるときだけ削除できるよう設定しています。
このルールを VAP で表現すると以下のようになりました。
apiVersion: admissionregistration.k8s.io/v1 kind: ValidatingAdmissionPolicy metadata: name: delete-validator spec: failurePolicy: Fail matchConstraints: resourceRules: - apiGroups: [""] apiVersions: ["*"] operations: ["DELETE"] resources: ["namespaces"] validations: - expression: | has(oldObject.metadata.annotations) && "admission.cybozu.com/i-am-sure-to-delete" in oldObject.metadata.annotations && oldObject.metadata.annotations["admission.cybozu.com/i-am-sure-to-delete"] == oldObject.metadata.name messageExpression: '"add \"admission.cybozu.com/i-am-sure-to-delete: " + oldObject.metadata.name + "\" annotation to delete this"' --- apiVersion: admissionregistration.k8s.io/v1 kind: ValidatingAdmissionPolicyBinding metadata: name: delete-validator spec: policyName: delete-validator validationActions: - Deny
CEL 式の中では、object.metadata.name (DELETE の場合は oldObject.metadata.name)を参照すると対象のリソース名を動的に取得できます。
これにより DeleteValidator を VAP で書き換えることができました。
ContainerImageValidator
Neco のクラスタでは、安全性を担保するため ContainerImageValidator という検証処理によって自社でビルドしたコンテナイメージしか使えないようにしています。 このため、コンテナのイメージは特定のプレフィックスを持つレジストリからダウンロードする必要があります。
Neco チームで許可しているコンテナレジストリのプレフィックスは複数あり、全てを CEL 式に含めるとメンテナンスが大変です。 そのため、プレフィックスの一覧を ConfigMap で定義して VAP から参照することにしました。
apiVersion: v1 kind: ConfigMap metadata: name: allowed-container-registries data: ghcr_cybozu: "ghcr.io/cybozu/" ghcr_cybozu_go: "ghcr.io/cybozu-go/" --- apiVersion: admissionregistration.k8s.io/v1 kind: ValidatingAdmissionPolicy metadata: name: container-image-validator spec: failurePolicy: Fail matchConstraints: resourceRules: - apiGroups: [""] apiVersions: ["*"] operations: ["CREATE", "UPDATE"] resources: ["pods"] paramKind: apiVersion: v1 kind: ConfigMap validations: - expression: "object.spec.containers.all(x, params.data.exists(k, x.image.startsWith(params.data[k])))" message: "Pod's container image is not from an allowed container registry" - expression: "!has(object.spec.initContainers) || object.spec.initContainers.all(x, params.data.exists(k, x.image.startsWith(params.data[k])))" message: "Pod's init-container image is not from an allowed container registry" --- apiVersion: admissionregistration.k8s.io/v1 kind: ValidatingAdmissionPolicyBinding metadata: name: container-image-validator spec: policyName: container-image-validator validationActions: - Deny paramRef: name: "allowed-container-registries" namespace: "default" parameterNotFoundAction: "Deny"
このように、VAP ではポリシーの式とパラメータを分離できます。見やすくて便利ですね。
また、CEL 式にも注目です。
- Pod のコンテナ全てに対して
object.spec.containers.all - ConfigMap の
data以下に条件を満たすキーがあることを確認するparams.data.exists - コンテナのイメージ名が ConfigMap のキーに対応する値から始まる
x.image.startsWith(params.data[k])
という内容が簡単に書けてしまいました。 VAP を使うとマニフェストを適用するだけで済むため webhook を Pod としてメンテナンスするより簡単かつ、CEL 式での記述も簡単なことがわかりました。
最後に
2週間という短いインターン期間の中で、みなさん大きな成果を出してくれました。 Kubernetes 基盤開発コースでは Kubernetes の本格的な運用を学んだり、社員と色々な形で交流ができるインターンを実施しています。 興味のある方は来年以降ぜひ応募してみてください!